Vorsorgeprogramm zur Früherkennung von Gebärmutterhalskrebs

Die DKV setzt auf Gesundheitsförderung

  • Früherkennungstests (Zytologie und HPV-Test) helfen, der Krankheit vorzubeugen.

  • Das Vorsorgeprogramm richtet sich an alle Frauen zwischen 25 und 65 Jahren.

  • Sie werden eine Einladung zur Teilnahme erhalten und können dann einen Termin mit Ihrem Gynäkologen vereinbaren, wobei Sie angeben, dass Sie den Test zur Früherkennung von Gebärmutterhalskrebs machen möchten.

Häufig gestellte Fragen

Resuelve todas tus dudas

Was ist der Gebärmutterhals?

Die Gebärmutter besteht aus zwei Bereichen, aus dem Gebärmutterkörper, in dem sich der Embryo entwickelt und aus der Zervix bzw. dem Gebärmutterhals, der in die Scheide hineinragt.
 

Wie entsteht Gebärmutterhalskrebs?

Er entsteht, wenn Zellen mit dem menschlichen Papillomavirus (HPV) infiziert werden und unkontrolliert zu einem Tumor wuchern.

HPV wird leicht durch Geschlechtsverkehr übertragen, ein koitaler Geschlechtsverkehr ist für die Ansteckung nicht erforderlich. Die Infektion ist asymptomatisch und verschwindet meist von selbst.

In einem geringen Prozentsatz der Fälle, in denen die Infektion länger anhält, können Veränderungen in den Gebärmutterhalszellen auftreten, die zur Entwicklung prämaligner Verletzungen führen und sich zu Krebs entwickeln können.

Durch die Behandlung der zuvor auftretenden Verletzungen kann die Krankheit verhindert werden. Vom Auftreten der ersten Verletzung bis zur Bildung eines invasiven Tumors können zwischen 10 und 15 Jahren vergehen. Der Zeitraum von der Erkennung, über die Behandlung bis zur Heilung ist sehr groß und die Wahrscheinlichkeit, dass sich dieser Krebstypus entwickelt, verringert sich somit.

Früherkennungstests (Zytologie und HPV-Test) helfen, der Krankheit vorzubeugen. Darüber hinaus schützt der HPV-Impfstoff wirksam gegen die wichtigsten HPV-Typen, die ursächlich für Gebärmutterhalskrebs verantwortlich sind.

Die Verwendung von Kondomen verringert die Wahrscheinlichkeit einer Virusübertragung, aber es ist darauf hinzuweisen, dass Genitalkontakt oder Oralsex für eine Ansteckung ausreichen.
 

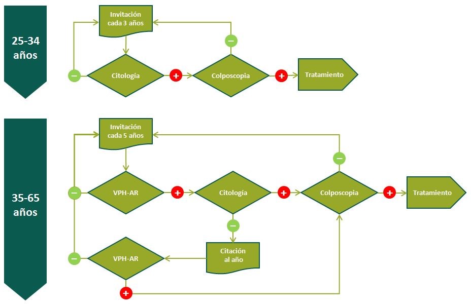
Worin besteht das Programm zur Früherkennung von Gebärmutterhalskrebs?

Ziel ist die Reduzierung von Morbidität und Mortalität von Gebärmutterhalskrebs (Zervixkarzinom) durch eine Neuausrichtung des aktuellen opportunistischen Screening-Modells hin zu einem organisierten und an der Bevölkerung ausgerichteten Screening-Rahmen, mit dem schrittweise die gesamte Zielpopulation erreicht wird.

Der dabei verwendete primäre Screening-Test sowie der Untersuchungsabstand ist jeweils abhängig von der Altersgruppe:

  • Zwischen 25 und 34 Jahren: alle drei Jahre eine Zytologie.

  • Zwischen 35 und 65 Jahren: eine Hochrisiko-HPV-Bestimmung alle fünf Jahre.

Jährlich und bis zum Erreichen der erwarteten Abdeckung werden dem DKV-Programm zur Früherkennung von Gebärmutterhalskrebs weitere Provinzen angeschlossen. Bis zum Ende des gegenwärtigen Jahres 2023 werden es 13 Provinzen sein, in denen das Programm eingeführt wurde:

Provinz 2020 in 2021 2022 2023 2024
A Coruña         X
Álava       X  
Alicante     X    
Almería       X  
Asturien   X     X
Ávila         X
Badajoz   X     X
Balearische Inseln (Balears Illes)       X  
Barcelona         X
Vizcaya / Bizkaia     X    
Burgos       X  
Cádiz     X    
Cáceres       X  
Kantabrien         X
Castellón         X
Ciudad Real       X  
Córdoba     X    
Cuenca     X    
Girona     X    
Granada         X
Huesca         X
Huelva       X  
La Rioja       X  
León     X    
Lleida   X     X
Lugo     X    
Madrid         X
Málaga X     X  
Murcia   X      
Ourense       X  
Pontevedra   X     X
Salamanca     X    
Santa Cruz de Tenerife   X     X
Sevilla   X     X
Tarragona       X  
Toledo         X
Valencia   X     X
Valladolid   X     X
Zamora       X  
Zaragoza (Saragossa) X     X  

An wendet sich das Vorsorgeprogramm?

An alle Frauen im Alter zwischen 25 und 65 Jahren, die Geschlechtsverkehr haben oder hatten. Bei ihnen wird regelmäßig ein spezieller Test je nach Alter durchgeführt:

  • Zwischen 25 und 34 Jahren: alle drei Jahre eine Zytologie.

  • Zwischen 35 und 65 Jahren: eine Hochrisiko-HPV-Bestimmung alle fünf Jahre.

Wie erfolgt die Teilnahme am Programm?

Gehören Sie als Mitglied eines Versicherungsvereins auf Gegenseitigkeit der DKV an, sind zwischen 25 und 65 Jahre alt und haben Ihren Wohnsitz in einer der Provinzen, in denen das Programm in diesem Jahr durchgeführt wird, erhalten Sie Ihre Einladung zur Teilnahme per E-Mail. Sofern uns Ihre E-Mail-Adresse nicht vorliegt, greifen Sie zu auf Aktivieren Sie Ihre Gesundheitskarte und teilen Sie uns Ihre Kontaktdaten mit.

Der Ablauf ist ganz einfach. Sie müssen nur die Einladung annehmen, einen Termin bei Ihrem dafür zuständigen Gynäkologen vereinbaren und dabei darauf hinweisen, dass Sie den Ihrem Alter entsprechend vorzunehmenden Test zur Früherkennung von Gebärmutterhalskrebs vornehmen lassen möchten. Machen Sie sich keine Sorgen, wenn Sie keine E-Mail-Adresse haben, Sie erhalten Ihre Einladung dann per Post.

Wie läuft der Test ab?

Der Gebärmutterhals-Screening-Test ist ein einfaches und unkompliziertes Verfahren, dauert weniger als fünf Minuten und ist in der Regel schmerzlos. Beim Termin mit dem Gynäkologen wird mit einem Spekulum eine Probe aus dem Gebärmutterhals entnommen. Diese wird anschließend zur Untersuchung ins Labor geschickt. Dort wird sie für eine Zytologie oder für die HPV-Bestimmung vorbereitet.


Für die Teilnahme am Test ist zu beachten, dass er nicht während der Menstruation (oder in den fünf folgenden Tagen) durchgeführt werden sollte, dass keine vaginale Medikamente verwendet werden und in den drei Tagen vor dem Test kein Geschlechtsverkehr stattfinden sollte.
 

Wie kann das Testergebnis ausfallen?

Die meisten Frauen erhalten ein normales Testergebnis. Werden nicht normale Zellen oder HPV gefunden, wird die Diagnose vom Arzt vervollständigt.
 

Links, die von Interesse sind:

Brauchen Sie Hilfe?

Wenn Sie über die Teilnahme an unseren Programmen für Vorsorgeuntersuchungen und Screening nachdenken und dazu Fragen haben, klären wir diese in der von Ihnen gewählten Art und Weise.

Zweigniederlassungen

Wenden Sie sich an die Ihnen am nächsten gelegene Zweigniederlassung

Rufen Sie uns an

Rufen Sie uns an

Darmkrebs ist eine der wenigen Erkrankungen, die durch Früherkennung diagnostiziert werden können.

Vorsorgeprogramm zur Früherkennung von Dick- und Enddarmkrebs

Die Zielgruppe für ein Darmkrebs-Screening ist die Bevölkerungsgruppen mit mittlerem Risiko, d. h. Männer und Frauen zwischen 50 und 69 Jahren ohne persönliche oder familiäre Vorgeschichte. 

Die Vorsorge besteht in einem alle zwei Jahre durchgeführten Test auf okkultes Blut im Stuhl. Wird beim Test kein Blut im Stuhl gefunden, ist das Vorliegen von Darmkrebs unwahrscheinlich. Nach zwei Jahren erhalten Sie erneut eine Einladung zur Teilnahme an dem Vorsorgeprogramm.

Darmkrebs ist eine der wenigen Erkrankungen, die durch Früherkennung diagnostiziert werden können.

Vorsorgeprogramm zur Früherkennung von Brustkrebs

Das Brustkrebs-Früherkennungsprogramm besteht in der Durchführung einer Mammographie alle zwei Jahre und richtet sich an alle bei einem Versicherungsverein auf Gegenseitigkeit versicherten Frauen im Alter zwischen 50 und 69 Jahren, denn diese haben aufgrund ihres Alters ein höheres Risiko, an Brustkrebs zu erkranken.

Die digitale Mammographie ist die wirksamste Untersuchungsmethode zur Erkennung von Brustkrebs. Es handelt sich dabei um eine spezielle Röntgentechnik, wobei die hoch entwickelten Geräte mit einer sehr geringen Strahlendosis auskommen. Angefertigt werden Röntgenaufnahmen der Brust, die es ermöglichen, verdächtige Läsionen zwei Jahre vor ihrer Tastbarkeit und in einer Größenordnung von unter 100 Mikrometern zu erkennen.